Fystack vs Safeheron: Why Auto Sweep Is Non-Negotiable for Exchanges and PSPs
Ted Nguyen
Author
BD & Growth @Fystack

Safeheron's Starter plan is $5,750 per year billed annually ($479 per month). On the surface, that looks reasonable for a fintech or exchange building in Asia.
Then you look at what is not included: auto sweep, AML compliance screening, Web3 support, and raw signing are all separate line items, each priced on top of the base plan.
Safeheron and Fystack both serve the Asian digital asset market. Safeheron is built for established enterprise operators with compliance functions and procurement processes already in place.
Fystack is built for early-stage teams that need production-grade infrastructure from day one: open-source MPC, no add-on gates, a free tier, and no enterprise contract required.
This post covers pricing structure, who each platform is actually designed for, open-source depth, and deployment options.
Safeheron vs Fystack Pricing 2026: Don't Overlook the Add-Ons
Safeheron: A Starter Plan That Gets More Expensive Quickly
Safeheron publishes two plans. The Starter is $5,750 per year billed annually. It covers $12 million in annual outbound volume, 1,000 wallets, 2 teams, and 3 users. Volume beyond that cap carries a 0.1% overage rate, and each additional wallet costs $0.05 per month.
The more significant cost driver is what is not included. Safeheron structures several critical operational features as paid add-ons, available on top of any plan:
Feature | Safeheron Starter | Fystack (all plans) |
Auto Sweep | Add-on | Included |
AML / Compliance integrations | Add-on | Yes, via integrations |
Web3 support | Add-on | Included |
Raw Signing | Add-on | Included |
Volume overage fees | 0.1% above $12M/year | None |
Free plan | No (14-day trial on request) | Yes, no credit card required |
Auto sweep is the automated process that consolidates funds from thousands of deposit addresses into a central treasury wallet.
For any exchange or PSP, every user deposit lands in a separate on-chain address. Without automated consolidation, balances fragment, liquidity visibility breaks down, and finance teams fall behind inbound volume.
Funds sit exposed in user-facing wallets longer than they should, and reconciliation becomes a manual burden at exactly the moment when manual work scales the worst. On a platform that treats this as an add-on, teams typically discover the cost only after they have signed a contract and realized their daily operations depend on it.

AML and KYT integration carries the same weight. For exchanges processing cross-border volume or operating under FATF-influenced licensing regimes, transaction screening is not optional in practice, even where no local mandate exists explicitly.
Skipping it creates regulatory exposure, limits banking access, and blocks institutional relationships. Offering it as an add-on means teams pay twice: once for the base plan and again when compliance becomes unavoidable.

Fystack: One Price, No Add-Ons
Fystack's Free plan covers full API access, all supported chains, and core wallet operations with no time limit. The Pro plan at $99 per month includes up to 1,000 wallets, $100,000 in monthly volume, full team management, RBAC, auto sweep, and all MPC features. The Growth plan at $299 covers 10,000 wallets and $500,000 in monthly volume with no overage fees.
There are no add-ons and no volume-based fees. What you see on the pricing page is what you pay.
Institutional Asia vs Startup Asia: Who Each Platform Serves
Safeheron: Established Institutions in the Region
Safeheron is headquartered in Singapore and has been building for institutional clients in Asia since 2021. Their platform is designed for exchanges, OTC desks, funds, asset managers, and PSPs that need enterprise-grade custody: a full TEE-based policy engine, mobile multi-terminal signing, ISO 27001, SOC 2 Type I and II, and insurance through Lockton covering both digital asset custody risk and professional liability.
Fystack: Built for Early-stage teams
As a bootstrap-funded business, the budget shapes every technical decision. You need production-grade wallet infrastructure and you cannot afford to discover hidden add-on costs after you have already signed a contract.
Fystack is built for fintechs, payment companies, crypto exchanges, and Web3 businesses that are still finding their footing but need reliable MPC infrastructure from the start. We built Fystack because good ideas should not collapse over the cost of wallet infrastructure.
Fystack is part of the Circle Alliance Program, connecting teams building on USDC infrastructure with ecosystem partners, compliance resources, and distribution support. For payment products where USDC is a core settlement currency, that network has practical value beyond the wallet layer itself.
Excited to share that we have joined the @Circle Alliance Program, a global
— Fystack (@fystack) March 27, 2026
community of teams focused on bringing the world on-chain, powered by USDC! pic.twitter.com/NIJ2RxfpWn
TRON-based USDT products can also take advantage of Fystack's TronZap integration for gas sponsorship. And direct engineering support is available through Telegram and Slack on every paid plan.
Open-Source Depth: Protocol Libraries vs a Deployable System
Safeheron: Academic-Grade Cryptographic Libraries
Safeheron has made a substantive open-source contribution. Their GitHub includes implementations of the GG18, GG20, and CMP threshold ECDSA protocols in C++, plus a cryptographic primitives library covering elliptic curve operations, Paillier encryption, ZKP suites, and Shamir secret sharing. The TSS-RSA library adds threshold RSA for non-blockchain use cases.
What these repos give you is the cryptographic algorithm layer. There is no network transport, no node discovery, no storage, no client API, and no deployment tooling.
A team starting from these libraries needs to build and connect all of that themselves before they have a running wallet. That is weeks to months of engineering on top of what is published.
Fystack: A Deployable System
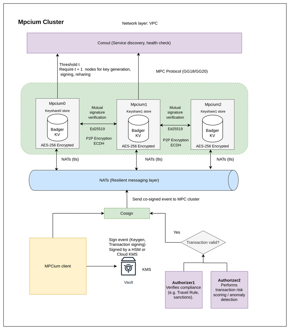
mpcium is a deployable MPC node daemon written in Go. It ships with docker-compose, systemd unit files, setup scripts for node identity bootstrapping, NATS for inter-node messaging, Consul for service discovery, and client SDKs in TypeScript and Go. A competent engineer can go from cloning the repository to a running three-node MPC cluster in roughly one day.
The cryptographic layer underneath mpcium is Binance's production-tested tss-lib.
mpcium adds the entire operational system on top: encrypted key share storage, HD wallet derivation, Ed25519 mutual authentication between nodes, backup tooling, and a CLI.

Deployment and Key Custody Model
Safeheron: 3-of-3 With TEE, No Self-Hosted Standard Option
Safeheron uses a 3-of-3 MPC-TSS model. One key shard sits with the customer, and two reside on Safeheron's cloud infrastructure. All three parties must participate in every signing ceremony. TEE protects the signing process at the hardware level.
Self-hosted deployment is not a standard product. For teams that require it, Safeheron evaluates case by case on enterprise deals. The MPC Node Suite is a separate lower-level development toolkit covering only the signing layer, requiring significant engineering to build a production system around it.
Fystack: Self-Hosted for All
Fystack runs as a fully self-hosted deployment via Docker or Kubernetes. Key material is stored in the customer's own AWS KMS, GCP KMS, or on-premises HSM. There is no enterprise contract required to run the full stack in your own environment.

The hybrid mode, where the customer holds one shard, Fystack holds one, and a trusted third party holds one, is in active development and expected in Q4 2026.
Deployment | Safeheron | Fystack |
Managed (cloud) | Yes | Yes |
Self-hosted / on-premise | Enterprise only (case by case) | All plans |
Hybrid (split key shards) | Yes (3-of-3: client + 2x Safeheron) | In development, Q4 2026 |
Open-source MPC | C++ protocol libraries | mpcium (deployable Go daemon) |
Insurance | Lockton (custody + liability) | In progress |
Which Platform Should You Choose?
Choose Safeheron if your team is at the institutional stage: you have a compliance function, a formal procurement process, and clients or regulators who expect ISO 27001, SOC 2, and insured custody. Safeheron's track record, TEE-based key protection, and mobile signing application are genuinely ahead of where Fystack is today on those dimensions.
Choose Fystack if you are building in APAC at the startup or growth stage, need all operational features included without add-ons, want to self-host the full stack inside your own infrastructure, or need a free tier to build and validate before committing to a contract.
The free plan is available at Fystack with no credit card required and mpcium is public at Fystack's GitHub.
About Fystack
Fystack is an enterprise-grade digital asset custody platform built on open-source MPC technology. It is designed for fintechs, payment companies, and crypto businesses in APAC that need institutional-level wallet infrastructure without institutional-level pricing. Fystack is a member of the Circle Alliance Program. The core MPC library, mpcium, is public on GitHub.
About This Comparison Series
This post is part of Fystack's ongoing series comparing MPC wallet infrastructure providers. Each post covers pricing, features, deployment, and the honest trade-offs between Fystack and a specific platform. Other posts in the series:
1. Fystack vs Cobo: Which Pricing Model Works for Your Business?
2. Fystack vs Utila: How to Choose the Right MPC Wallet
3. Fystack vs Fireblocks: Self-Hosted vs SaaS
4. Fystack vs Dfns: APAC Startups vs European Institutions
Fystack vs Safeheron: Frequently Asked Questions (FAQs)
Does Safeheron have a free plan?
No. Safeheron offers a 14-day trial on request through their sales team. The minimum paid plan is $599 per month billed monthly, or $479 per month billed annually.
Does Safeheron charge fees based on transaction volume?
Yes. The Starter plan includes $12 million in annual outbound transfer volume and charges 0.1% on any amount above that. Additional wallets beyond the 1,000 included are charged at $0.05 per wallet per month. Fystack does not charge volume-based or per-wallet fees.
Is Safeheron open-source?
Safeheron open-sourced their MPC-TSS cryptographic libraries in C++, covering threshold ECDSA protocols and foundational primitives. The production custody platform, policy engine, and mobile application are not open-source.
Fystack's mpcium is a deployable open-source MPC system: teams can run the full stack themselves.
Can I self-host with Safeheron?
Standard self-hosted deployment is not offered. It may be available for large enterprise deals on a case-by-case basis. Fystack's self-hosted option is available on all plans.
What is the difference between Safeheron MPC Self-Custody and MPC Node Suite?
Safeheron MPC Self-Custody is the full SaaS platform with policy engine, dashboard, and wallet management.
The MPC Node Suite is a lower-level development toolkit covering only the MPC signing layer. Teams using the MPC Node need to build all chain integration, transaction logic, and policy workflows themselves, which requires significant engineering investment.


